先週は南米ブラジルで極右の大統領が誕生し、またドイツ中部のヘッセン州(フランクフルトがある)の州議会選挙で、2週間前のバイエルン州議会選挙(州都ミュンヘン)に続き連立与党(キリスト教民主同盟(CDU)〔バイエルンは社会同盟(CSU)〕と社会民主党(SPD))が大敗して、18年続いたメルケル政権は、事実上終焉を迎えた。左のグラフは、「正直な選挙結果」(Die Welt vom 29.10.2018)というもので、今回、投票率がかつてなく低かったことから、対有権者比で第一党が「棄権者」(Nichtwähler)であることを示す。中央の連立与党の合計得票よりも多い。これは投票率が日本よりはるかに高いドイツでもかつてない事態である。極右に親和的な「ドイツのための選択肢」(AfD)と、環境保護の「緑の党」の大躍進により、かつての「二大政党」が沈下して、政治の液状化が進んでいる。明日は米国の中間選挙の投票日である。トランプ政権への抑制となるか。世界が注目している。
さて、日本では、11月3日は「日本国憲法公布72周年」だった。毎年この日は日本のどこかで講演してきた。昨年は宇都宮だった。今年は山の仕事場にこもって原稿書きに集中した。そのかわり、来週の土曜は岩手弁護士会、日曜は新潟県弁護士会で講演する。「公布72周年」は、「憲法危機のピーク」になるかもしれない。
10月24日に召集された第197回国会(臨時会)は冒頭から「安倍カラー」が全開だった。所信表明演説で安倍晋三首相は、改憲への強い意欲を示すとともに、30日の衆参両院の本会議で、「国会議員の中から指名された首相が、国会に対して議論を呼びかけることは禁じられておらず、三権分立の趣旨に反するものではない」と述べ、自己の「改憲一直線」の姿勢を正当化した。その際、憲法63条(首相・大臣の議院出席・発言)や67条(首相は国会議員の中から指名)をあげた。これまで安倍は「行政府の長」たる首相と、自民党の総裁の立場を使い分け、「憲法改正は国会がお決めになること」といって答弁を回避する場面が多かった。しかし、この臨時国会では冒頭から、自らが憲法改正を主導するかのような姿勢が目立つ。
この首相答弁について、東京新聞記者の電話取材を受けた。紙面に掲載された私のコメントは、「99条は憲法の「最高法規」の章にあり重い。改正手続きを定めた96条は国会にのみ発議権を委ねている。首相が国会に対し、過剰に改憲で介入することは96条、99条の趣旨に反する」「(63条や67条を)首相は付け焼き刃で持ち出した。改憲を正当化しようとする焦りが見える」(『東京新聞』2018年10月31日付2面)というもの。短い新聞コメントのために舌足らずになり、誤解を招くので少し説明しておく。
10月30日の首相答弁は、立憲民主党の逢坂誠二議員の「内閣総理大臣が国会に対して憲法改正の議論を促すことのできる根拠に関する質問主意書」(平成29年1月23日、質問第16号)に対する答弁書(内閣衆質193第16号、平成29年1月31日)をなぞったものだった。そこにこうある。「議院の会議又は委員会において、憲法第67条の規定に基づき国会議員の中から指名された内閣総理大臣が、憲法に関する事柄を含め、政治上の見解、行政上の事項等について説明を行い、国会に対して議論を呼び掛けることは禁じられているものではなく、三権分立の趣旨に反するものではない」と。また、逢坂議員の「再質問主意書(平成29年2月1日、質問第43号)に対する答弁書(内閣衆質193第43号、平成29年2月10日)では、「憲法第99条は、日本国憲法が最高法規であることに鑑み、国務大臣その他の公務員は、憲法の規定を遵守するとともに、その完全な実施に努力しなければならない趣旨を定めたものであって、憲法の定める改正手続による憲法改正について検討し、あるいは主張することを禁止する趣旨のものではない」とある。30日の答弁はこれを踏まえたものだろう。
学説も、一般論として、首相や国務大臣が憲法改正を主張したり、それを実際に行ったりすること自体は憲法尊重擁護義務に反するものではないとするものが多い。議案の発案権まで内閣に認めるものもいる。だが、樋口陽一教授は、「厳密な改正手続を定め、国民みずからに最終決定をゆだねた96条の解釈として、発案権を国会議員に留保していると解する見解には、憲法条項が内閣の権限について何もふれず沈黙しているだけに、十分な理由があるだろう。」(樋口『憲法Ι』(青林書院、1998年)377頁)と指摘している。統治機構に関する限り、憲法には、本来あるものが「ない」という場合、「ある」と推定するのではなく、「ない」ことの積極的意味を読み取るべきだと考える。私は、憲法に自衛権や国家緊急権の定めが「ない」こと、つまりそれらに対する憲法の「沈黙」の積極的意味を重視するので、憲法改正の発議・発案をめぐり憲法が内閣について沈黙していることは過少に評価すべきではないだろう。だから、戦術的判断とはいえ、最近まで安倍首相が、私は「行政府の長」なので、「憲法改正については国会がお決めになること」「憲法審査会の議論を見守りたい」といったのは間違ってはいない。それが突然豹変し、首相が憲法改正の「音頭をとる」を超えて、それを「主導する」かのような姿勢に転じたわけである。勢いあまって、11月2日の衆院予算委員会で、またもや、「私は立法府の長」とやってしまった。2007年5月、2016年4、5月に続いて、これで「少なくとも4回目」という(『毎日新聞』11月3日付)。単なる言い間違いではなく、本気でそう思い始めているかもしれない。
樋口教授は、「適法な憲法改正を主張し、また行うことと憲法尊重擁護義務との関係は、その公務員が憲法改正権(の一部)を行使できる立場にあるかどうかによって決まる」として、「内閣総理大臣その他の国務大臣については、憲法改正を国会が発議する前提としての発案権を国会議員だけが持つという解釈をとった場合には、大臣としての資格において憲法改正を主張することはできない、と解すべきである。」としている(樋口『憲法(第3版)』(創文社、2007年)93頁、同『憲法Ι』(青林書院、1998年)399頁)。私も、この解釈に同意する。
安倍首相やそのお仲間の大臣たちが、この憲法に対する軽視や無視を超えて、それを蔑視し侮辱し、嘲笑する発言を行ってきたことは承知の事実である。例えば、第2次内閣発足の前とはいえ、この憲法に対して、「インチキ」「いじましい憲法」、あるいは「みっともない憲法」などと、口をきわめて罵倒し、嘲笑するハイテンションの姿がネットに残されている。歴代首相のなかで、人や憲法に対して「恥ずかしい」という言葉を連発し、ここまで憲法を侮辱した首相はいなかった。その意味で、憲法改正の調査や検討を超えて、首相や大臣が「憲法の規定や精神に反する立場を明らかにし、その改正論を主張・唱道し、その言動が、憲法およびその下における法令に従って行われるべき職務の公共性に対する信頼を疑わしめる結果となるような場合には、本条の義務違反の問題となり得る。」という指摘は重要である(木下智史・只野雅人編『新・コンメンタール憲法』(日本評論社、2015年)754–755頁(倉田原志執筆)。安倍首相の言動は単なる憲法改正の呼びかけではなく、「改憲扇動」ともいうべきものである。これは、憲法尊重擁護義務違反の域に達していると言わざるを得ない。
第4次安倍改造内閣は「改憲突破」シフトである。6年前に直言「「憲法突破・壊憲内閣」の発足」を出して、安倍晋三が首相になったこと自体の特別の危なさを指摘し、1年前には「憲法違反常習首相」と特徴づけたが、今回の党・内閣人事をみると、友だち以外は誰も信用しない、疑り深い性格と「無知の無知の突破力」をさらにパワーアップさせていることがわかる。先の自民党総裁選の際、報道番組で石破茂元幹事長に追及され、目が泳ぎ、胆力のなさ、小心さを国民に見抜かれてしまった(「報道ステーション」9月18日)。石破氏が予想外の善戦をしたことから、焦る安倍首相は、国会の議論に過度に介入し、改憲に駆り立てる、「改憲一直線」の前屈姿勢をとるに至った。
連立与党の公明党や、自民党内の合意が不十分のままでも、改憲に向かって突進しよう。先の内閣改造にあたり、安倍首相は、そんな党・内閣人事をやった。党内の不満や批判を承知で、裏切らない、安心できる取り巻きたちを要所、要点に配した。まず、官邸の近習・側近(補佐官、秘書官、官房副長官など)は異例の長期続投(特に杉田和博 )させ、改憲案について党議拘束をかけるため総務会長には加藤勝信元厚労相、選挙区公認や比例名簿順位などで党内を引き締める選対委員長には甘利明元経済財政担当相、憲法改正推進本部長には下村博文元文科相、衆院憲法審査会の与党筆頭幹事には新藤義孝元総務相、筆頭副幹事長に稲田朋美元防衛相、国会運営の要、議運委員長には高市早苗元総務相といったお友だちを配した。よりによって、失言、失態、不祥事で大臣失格という面々ばかりが見事に復活している。安倍晋三的な「友だち政治」、あるいは権力私物化がいかに政治と政治家を劣化させているかの証左であろう(直言「お友だち政治の頽廃—安倍乱造内閣」)。
まず、安倍首相は、「再チャレンジ」という過去の自分にも重ねながら、不本意辞任(本人)した稲田氏を筆頭副幹事長というポストにつけた。自民党幹事長のもとに幹事長代行、幹事長代理(3人)、副幹事長(22人)がいるが、稲田は副幹事長の筆頭。「イラク日報問題」の不祥事で事実上辞任した稲田の登板は、かつての自民党なら「ありえない」抜擢である。安倍首相の「肝入り」なしには考えられない人事である。稲田氏は10月29日の代表質問で、「ことしは明治維新百五十年、明治の精神ともいうべき五カ条の御誓文は、・・・広く会議を興し、万機公論に決すべし、更に歴史をさかのぼれば、聖徳太子の「和を以て貴しとなす」という多数な意見の尊重と徹底した議論による決定という民主主義の基本は、我が国古来の伝統であり、敗戦後に連合国から教えられたものではありません。」とやった。いつから聖徳太子の時代が民主主義の伝統の原点になったのか。稲田氏は、「自衛隊を誰からも憲法違反などとは言わせない、そのためにも憲法改正は急務だと思いますが、総理の御所見を伺います。」と、2016年2月3日の衆院予算委員会での八百長質疑以来の、デキレースのような質疑を展開した。「自衛隊を憲法違反といわせない」という物言いに、この人のカルト的な心象風景が見えてくる。
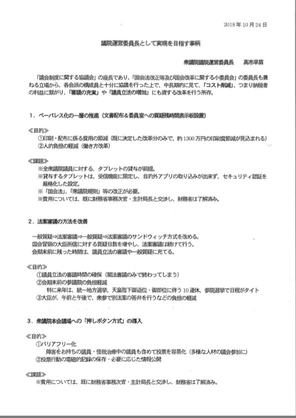
次に、高市氏を衆議院議院運営委員長に就任させたことである。だが、これは逆効果になった。10日24日、臨時国会の開会早々、安倍首相の所信表明演説の開始が遅れるというハプニングが起きたからである。高市氏は委員会の冒頭、自らの国会改革の私案(「議院運営委員長として実現を目指す事柄」)を公表したのだ。野党は猛反発し、高市委員長が謝罪・撤回するまでの間、本会議開催が45分遅れた。この私案をみると、閣法(内閣提出法案)の審議を優先し、議員立法は「会期末前の残った時間」にあてると書いてある。国会は立法府であるから、本来は議員立法が第一義でなければならない。しかし、この国は圧倒的に閣法が多い。高市氏は安倍官邸を忖度して、衆議院で閣法がより確実に成立するアイデアを示したわけで、中立であるべき議運委員長が、官邸の手先のように過度な審議促進を狙う。これだけで解任に値するだろう。総務相の時に、首相批判のメディアを電波停止で恫喝した人物が、国会の要職で復帰する。稲田氏と高市氏、それに地方創生相の片山さつき氏と、安倍首相の「女性活躍」人事の何と貧しいことか。
さらに、側近の下村博文・憲法改正推進本部長は、10月29日付で、全国289小選挙区の支部に「憲法改正推進本部」を設置するように求めた(「各選挙区支部における「憲法改正推進本部」の設置等について[要請]」)。この文書では、単に「本部」を置くだけでなく、「我が党の憲法改正案に共鳴する民間団体の要請に応え、・・・国民投票に向けた世論喚起を推進する連絡会議の設立にご協力頂きますようにお願いします。」とある。この民間団体とは極右の日本会議のことであり、日本会議の地方組織と自民党の選挙事務所が全国津々浦々でつながるわけで、安倍首相の意を受けた下村氏ならでは迅速さである。とにもかくにも、安倍政権というのは、日本会議にのっとられた政権である。下村氏を通じて、全国の地方組織、289選挙支部が日本会議と一体化していく。改憲に向けた動きは急ピッチである。
しかし、安倍首相の改憲の理由はあまりにもお粗末である。安倍流改憲3点セットは2004年以降、まったく進歩がない。すなわち、① 占領憲法であること、② 現実にあわないこと、③ 私たち自身の手で憲法をつくりあげ、未来を切り開いていくこと、が繰り返し語られる。最近では、ウェット(泣き)の戦術が加わった。田村彰子毎日新聞記者の「自衛隊かわいそうだから改憲」という記事は面白かった(『毎日新聞』2018年10月3日東京夕刊)。それによれば、2018年8月、安倍首相は山口県での講演のなかでこう述べたという。
「近年でも『自衛隊を合憲』と言い切る憲法学者はわずか2割で、違憲論争が存在しています。その結果、多くの教科書に自衛隊の合憲性に議論があるとの記述があり、自衛官の子どもたちもその教科書で勉強しなければなりません。ある自衛官は息子さんから『お父さん、憲法違反なの?』と尋ねられたそうです。その息子さんは、目に涙を浮かべていたといいます。皆さん、このままでいいんでしょうか」と。
小中高の教科書は文科省検定済みであり、一体どこに自衛官の子どもが涙するような、はっきり違憲と書いた検定教科書があるのか。これは明らかに嘘である。むしろ、東日本大震災などを経由して、今年1月の内閣府調査では「自衛隊に良い印象を持っている」と回答した人は89.8%という。田村記者の取材に対して、防衛省のある幹部は、「安倍首相が(改憲論の中で隊員の)子どもの話を持ち出すのは情緒的過ぎます。30年前ならともかく、とても現在の話とは思えません」と語ったという。安倍流改憲論の情緒性は際立っている。
安倍首相の異様な「改憲一直線」について、仙台の『河北新報』社説はこういう(2018年10月19日付社説)。「首相は2020年の改正憲法施行を目標に据える。総裁任期は21年9月まで。任期中のレガシー(政治的遺産)づくりのように映る。紛れもなく「日程ありき」だ。首相の姿勢は独善的で拙速に過ぎると言わざるを得まい。・・・首相は総裁3選を視野に「改憲ギア」を巧妙に上げたり下げたりして、党内の求心力を維持してきた。」と。
最後に、雑誌『選択』2018年9月号「巻頭インタビュー」の細川護煕元首相の言葉を紹介しておこう。「安倍首相からは、総理在任歴代一位とか、東京五輪をやりたいとか、私的名誉欲しか見て取れない。西郷隆盛のいうリーダーに最も必要な「無私」を感じない。「無私」は謙虚さに通じ、人を見る目も培われる。首相の周りに忖度する人ばかりが集まり、率直に意見具申する人がいないのも、このためだろう。」
西郷についてはともかく、言わんとしていることには同感である。細川元首相は、「私が安倍政治に最も欠けていると思うのは、「情がない」ということだ。」とも述べ、沖縄に対する橋本龍太郎元首相の対応との違いを強調する。「自衛隊の憲法への明記という、形だけの改正は、憲法改正を歪曲化するものだ。」という指摘は、憲法典に歪みを持ち込む試みへの批判として鋭い。
《付記》本稿脱稿後、下村博文・自民党憲法改正推進本部長が11月3日、改憲のための全国行脚で訪れた北海道で、「良くも悪くも『安倍色』を払拭することが必要だ」と語り、「安倍首相の改憲意欲が前面に出すぎないよう取り組む考えも示した」という(『産経新聞』11月4日付(デジタル版11月3日)。本稿は「安倍カラー」全開を批判したが、首相周辺でもこれではまずいという空気が生れてきたのだろうか。なお、産経以外の各紙は、「良くも悪くも」という言葉を拾わなかったが、下村氏が「悪い意味での安倍色」と言った点は注目される。


